原标题:是新冠,还是感冒或流感?一文教你分清楚

冬季是呼吸道疾病的高发期,今年又是格外的不同。有奥密克戎的“捣乱”,加重了大家的恐慌。
普通感冒、流感、新冠肺炎都属于呼吸道的病毒性疾病,三者症状存在很多相似之处。
比如,患者可能会出现的咳嗽、鼻塞、流涕、发热等,都可以称呼为上呼吸道感染的症状。
新冠、普通感冒、流感症状相似,该怎么区分?又有什么不同呢?百度健康医典今天就告诉大家。
Part 1
什么是上呼吸道感染?
上呼吸道感染可以简称为“上感”,是鼻腔、咽或喉部急性炎症的总称。
它包括了普通感冒、急性病毒性咽炎、急性病毒性喉炎、急性疱疹性咽峡炎、急性咽结膜炎和急性咽扁桃体炎。 [1]
上感有狭义和广义之分:
狭义上是指“普通感冒”,是最常见的急性呼吸道感染性疾病,多呈自限性,全年皆可发病,冬春季较多。
广义上还包括流行性感冒(简称流感) ,由流感病毒引起,一般比普通感冒严重。可有发热、寒战以及肌肉酸痛,全身性症状较明显。 [2]
导致上感的常见病原体为病毒,以鼻病毒、冠状病毒、肠道病毒、腺病毒及呼吸道合胞病毒感染居多。
而最近流行的奥密克戎感染所致的“新冠”,与流感、普通感冒又有什么不同呢?
Part 2
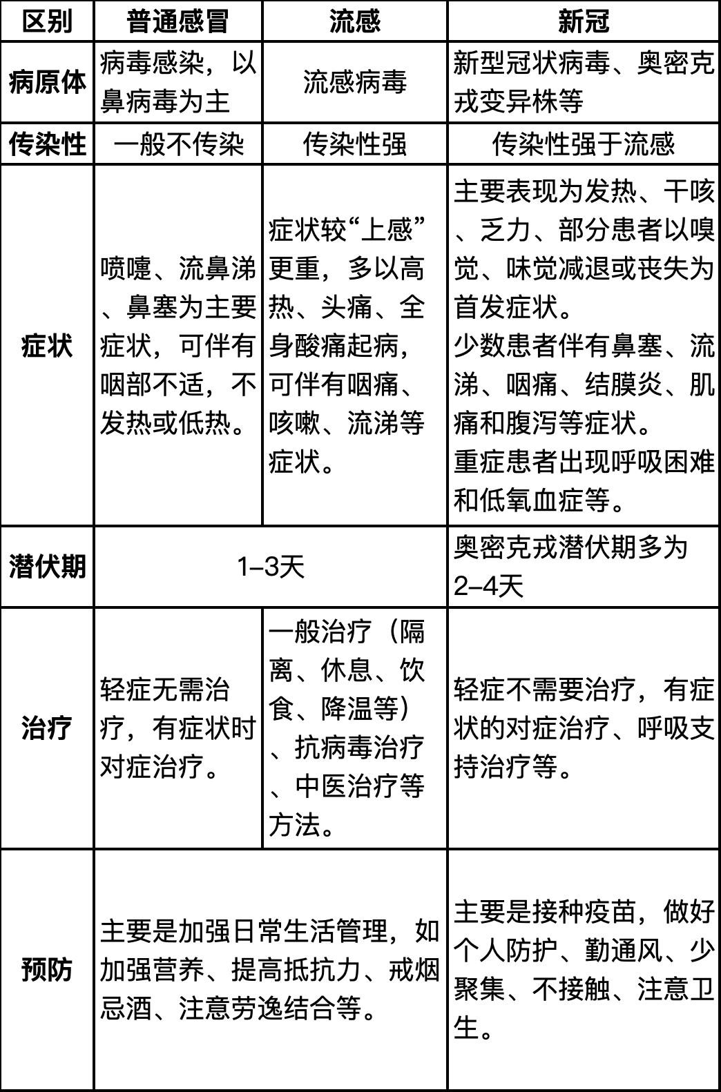
如何区别“普通感冒”、“流感”和“新冠”?

(点击图片可放大查看)
一旦发生呼吸道症状,别惊慌,先自己辨别是普通感冒、流感还是新冠感染。
如果想确认是否是“新冠感染”,可以先自己做一下新冠病毒抗原或核酸检测。若检测结果为阳性,则是新冠病毒感染。
一旦检测出“阳性”也不必惊慌。 现在的奥密克戎(omicron)感染,基本上是上呼吸道感染,并不存在肺炎, 99%的感染者可以在7-10天完全恢复。 [3]
Part 3
当出现症状了,我们该怎么做?
当大家出现症状后,总容易联想到“新冠”而增加恐慌。
其实,无论是普通感冒、流感还是新冠,针对病毒感染大多都采用对症治疗的方式。
药物所能发挥的作用主要是控制症状。 在症状出现的初期,应尽快进行对症治疗。
无论是出现哪种上呼吸道感染症状,都需要做好:
1、保证充足的饮水量,每天饮水量不少于1500mL。
2、无症状者无需药物治疗,有症状的对症用药。
需要注意的是,不要多种药物混合服用。
比如吃了连花清瘟、金花清感、宣肺败毒颗粒等药物中的一种,就不用再额外服用布洛芬或对乙酰氨基酚了,因为这些中成药本身就有退热的功效。
同理,布洛芬与感康、白加黑等也尽量不要同服。
对症药物之间一定不能混用、滥用、过量使用,以免造成肝肾损伤。
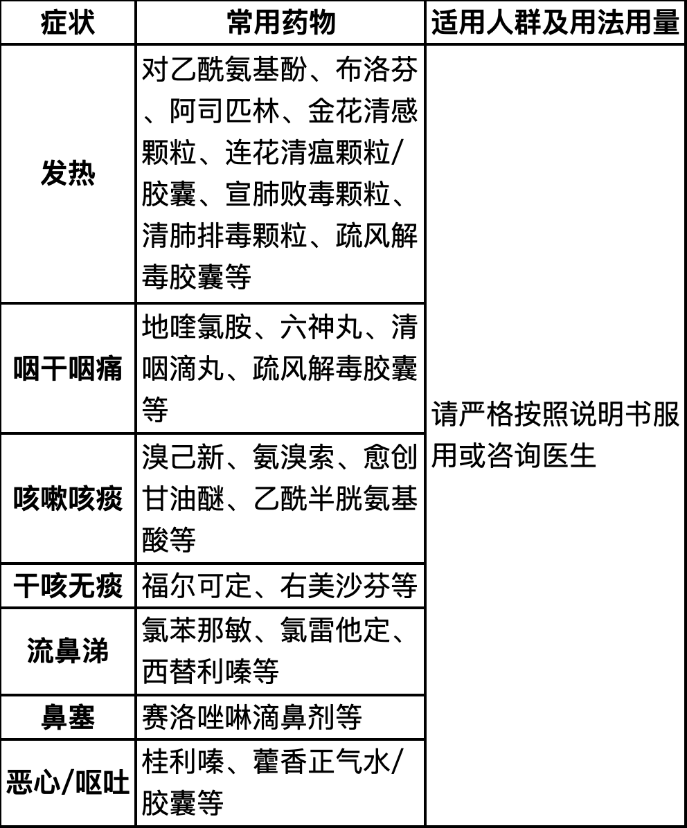
对症治疗常见药物汇总表如下:

(点击图片可放大查看)
3、加强营养。
多吃高蛋白食物,如鸡蛋、牛奶、豆制品等;多食含维生素C的水果,如柠檬、奇异果等。
最近网传的黄桃罐头能治病,在这里提醒一下大家,黄桃罐头除了能愉悦心情外,没有任何药效作用。相反有咳嗽症状的,可能加重咳嗽,所以理性囤货。
4、室内多通风,加强空气流动;注意卫生,勤洗手等。
- End -
审核专家

参考文献
[1] 张舒民,严余华.医养结合医师手册[M].长春:吉林大学出版社,2020:11-12.
[2] 周志涵,蒋冬贵.问病荐药[M].北京:中国医药科技出版社,2020:15.
[3] 钟南山:奥密克戎感染不可怕 呼吁加强疫苗接种. 返回搜狐,查看更多
责任编辑:
还没有人评论,快来抢沙发吧~